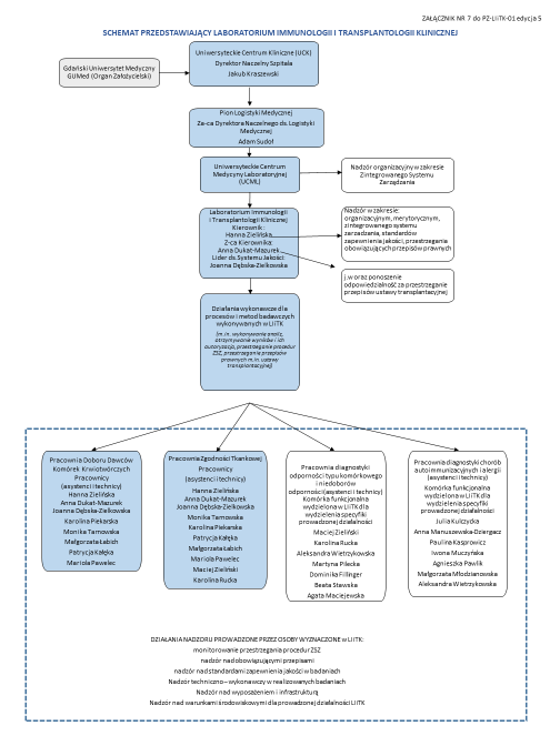
Laboratorium Immunologii i Transplantologii Klinicznej
Laboratorium Immunologii i Transplantologii Klinicznej (LIiTK) jest specjalistycznym laboratorium wchodzącym w skład Uniwersyteckiego Centrum Medycyny Laboratoryjnej UCK. Zadaniem LIiTK jest wykonywanie badań diagnostycznych z zakresu immunologii medycznej dla pacjentów z klinik i poradni UCK, a także innych zakładów opieki zdrowotnej oraz pacjentów indywidualnych.
Kompetencje:
Laboratorium Immunologii i Transplantologii Klinicznej wpisane jest od 2004 roku do Ewidencji Laboratoriów Krajowej Rady Diagnostów Laboratoryjnych - numer identyfikacyjny 1665 oraz do Rejestru Podmiotów Wykonujących Działalność Leczniczą, L.p. 74. Badania z zakresu diagnostyki transplantacyjnej wykonywane są na mocy pozwolenia Ministra Zdrowia przyznawanego w drodze cyklicznej oceny kompetencji merytorycznych i technicznych przy spełnieniu wymogów ustawy o diagnostyce laboratoryjnej oraz wytycznych Europejskiej Federacji Immunogenetyki.
Zaplecze techniczne:
Realizując
techniki badawcze wykorzystywany jest nowoczesny sprzęt, podlegający ścisłemu
nadzorowi celem zapewnienia bezpieczeństwa Pacjentom. Stosując szerokie
armamentarium metod umożliwiamy kompleksową ocenę statusu immunologiczego.
Metody badawcze w zakresie diagnostyki
- zaburzeń autoimmunizacyjnych i alergii obejmują: fluorescencję pośrednią (IF), immunoenzymatyczną (ELISA), Immunoblot, Immunochemiluminescencję (CLIA) oraz metodę fluoroimmunoenzymatyczną (FEIA),
- zaburzeń odporności komórkowych: cytometrię przepływową oraz ELISA microfluids,
- diagnostyki
transplantacyjnej: sekwencjonowanie NGS, real time PCR,
PCR SSP, PCR SSO, Fluorymetria przepływowa oraz techniki cytotoksyczności
zależnej od dopełniacza. Badania laboratoryjne wdrożone w laboratorium
podlegają systematycznej ocenie wewnątrz i zewnątrzlaboratoryjnej w
dedykowanych badaniach biegłości.
W codziennej pracy, laboratorium stosuje politykę ochrony prywatności pacjentów, ochrony danych osobowych oraz etycznego postępowania.
Personel:
Najważniejszym filarem laboratorium są kompetentni pracownicy zaangażowani w proces diagnostyki. Nasz zespół to ponad dwadzieścia osób w tym: specjaliści z laboratoryjnej immunologii medycznej, magistrzy analityki medycznej oraz personel techniczny.





